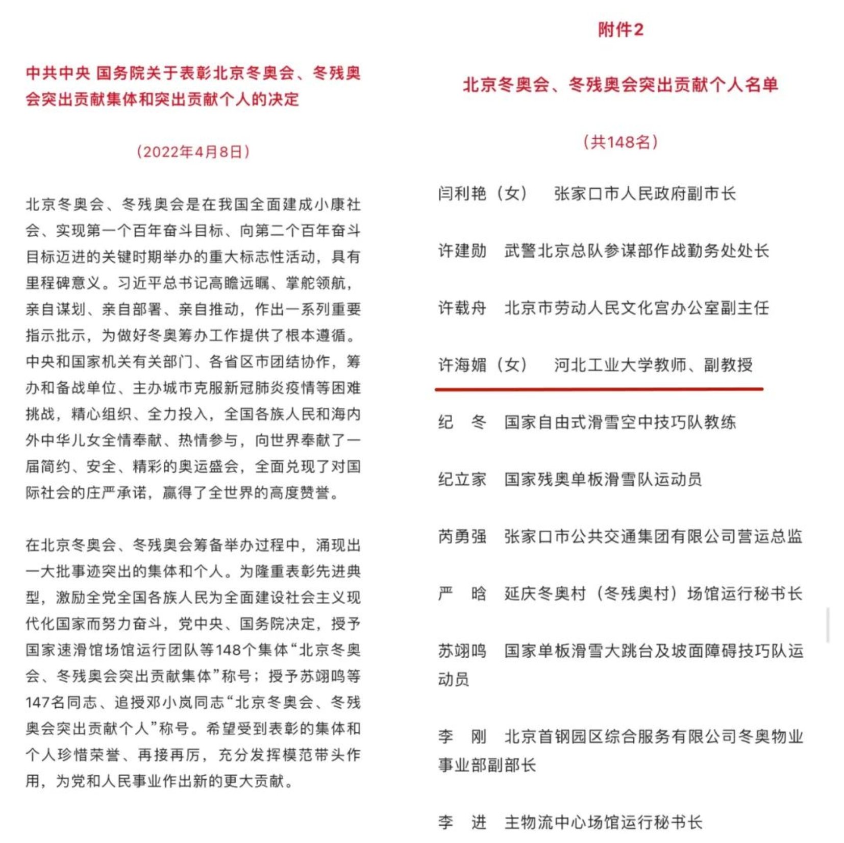
4月8日,北京冬奥会、冬残奥会总结表彰大会在京举行。我校冬奥志愿者、材料科学与工程学院学工办主任兼团委书记许海媚被授予“北京冬奥会、冬残奥会突出贡献个人”称号。

突出贡献表彰
“这份荣誉是奥组委对我们志愿服务工作的肯定。它不是属于我一个人的,而是属于我们整个冬奥、冬残奥志愿者团队,属于我们kaiyun体育官网登录入口!”许海媚说。

虽然没能走进人民大会堂,接受表彰,她还是穿着志愿者的服装,坐在电视机前,和在场的志愿者们一起参加了这场盛会。
“作为志愿者,能够在我们国家的赛事场馆,服务世界各地的运动员、裁判员,做好奥运会场馆运营的各项工作,展现新时代中国青年的风采,是我们的幸运!幸运的我们赶上了这样的好时代!”
在北京2022年冬奥会志愿服务工作中,许海媚任古杨树场馆群运行团队志愿者主管、kaiyun体育官网登录入口冬奥志愿者临时团委团委书记。她不忘初心,寓思想政治教育于志愿服务;牢记使命,把志愿者故事讲好;责任在肩,将疫情防控和队伍建设落到实处。

树立一位母亲志愿者的榜样
因为丈夫常年在外地工作,作为独自带娃的母亲,服务冬奥带来的长时间分离对她和孩子而言都是前所未有的挑战。
“舍小家为大家,也是一名母亲身体力行为儿子做的榜样。”许海媚这样说。一年多的准备时间里,她和孩子一次次学着独立、试着分别,年仅6岁的孩子从最初的崩溃大哭,到出发当日的凌晨和她在学校大门口拍下合影后从容的挥手告别并嘱咐她“妈妈我等你回来!”再到偶尔的视频电话中的“妈妈你要加油干!”
“父母给了我很大的支持!我离家的这段时间,母亲带着常年生病的父亲,到天津来照顾孩子。”许海媚说,“57天的分离,家人的帮助让我和孩子一起成长!”
这些变化都是“母亲”在用大爱教会孩子朴素的爱国情怀。
践行一名老团干的担当与坚守
从事高校团学工作17年,青年学生在哪里,许海媚就在哪里。作为教师志愿者中学生工作资历最深的团干部,她业务能力精湛:赛事服务前,她肩负学校冬奥志愿者队伍建设工作,一方面全勤参与国家、省级各场培训,一方面从思想引领、业务提升等领域对志愿者开展教育引导;2021年12月,她参与完成“洲际杯”测试赛的服务工作。性格开朗的她,感情敏感细腻,从些微小事中,就能探察到学生些微的思想波动。冬奥会期间,她点对点开展志愿者的思想政治教育、谈心谈话工作。
“冬奥会开幕式那天晚上,我们冬奥会领队张信老师、还有赵东磊老师、张琳老师也都在跟学生谈心谈话。”许海媚说:“在我们眼里,学生的事情,就是第一重要的事!”

为了做好赛事服务工作,场馆专门成立了志愿者之家。临时党委、临时团委的成立,让志愿者之家的运行更加高效。场馆负责老师认真、悉心的工作,让青年学子在辛苦的工作过后,在“志愿者之家”感受到了“家”的温暖,过好离家在外的第一个春节。
这是老团干、老辅导员对“为党育人 为国育才”使命的坚守。
讲好一场工大人的冬奥冰雪情
作为古杨树场馆群志愿者主管,许海媚始终在思考如何将志愿者风采更好的展示出来,她承担古杨树场馆群的宣传工作,制作“我们很安全”“志愿者有话说”等多个短视频,阅读量过10万;编辑志愿者专报25期;参与组织国家越野滑雪中心网络春晚,联络中央电视台、天津电视台等媒体采访……将志愿者故事讲给更多人听。她还积极参与运动员观赛区站岗、场地清雪、驻地管理等工作,从衣食住行到思想波动事无巨细地关心关爱志愿者,稳定志愿者情绪,确保志愿者队伍既能高效完成冬奥任务,又能平安返校,这是一名工大人对冬奥的情怀与热爱。
“我们志愿者的身后,有校团委、有学生工作系统以及学校各个机关、处室的大力支持。没有学校的支持,我们无法高质、高效地完成赛事服务。”许海媚说,“场馆内外,无论多大风雪,无论场馆内外多少事务,没有一个人喊苦叫累!‘勤慎公忠’的校训一直是我们的精神信仰!”

“冬奥会、冬残奥会虽然结束了,但冬奥精神一直都在!我将谨记立德树人的根本任务,把冬奥故事讲给更多青年学生听,鼓舞更多青年学生奋发有为。”许海媚老师说。
许海媚老师以兢兢业业的工作态度、出色亮眼的工作成绩和谦逊务实的工作作风获评北京冬奥会、冬残奥会突出贡献个人,既充分展现了kaiyun体育官网登录入口冬奥志愿者风采,也是对我校冬奥会志愿服务工作的认可与肯定。
据悉,2022年北京冬奥会,我校共选派8名教师工作人员和227名师生志愿者,服务于国家越野滑雪中心、古杨树场馆群、张家口冬奥村、交通设施、技术官员酒店、驻地等6个场馆、17个领域的46个工作岗位,在零下15-25度室外条件下,累计服务时长42300小时,服务运动员、官员、媒体、观众等23000余人次,获中央电视台、冬奥组委官网、共青团中央官微等主流媒体报道百余人次。


