材料学院开展专业实习和企业走访调研
为充分发挥学校“工学并举”办学特色,调动校内外各类教育教学资源,做好工程教育人才培养,探索工学并举新时代内涵下科教融合、产教融合、全方位协同育人的新模式,培养一流卓越拔尖工程人才,材料学院组织开展了为期三周(2023年10月7日到27日)的专业实习暨企业走访调研活动。此次去企业实习和调研的内容主要包括推进“工学并举”融入人才培养,促进理论教学与实践训练的紧密结合,推动行业企业参与人才培养过程。通过开展区域经济社会需求调研,拓展一批实习实训基地,为本科人才培养奠定基础。

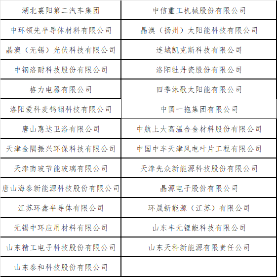
参加此次企业实习和走访调研的包括:材料学院副院长杨勇、金属材料工程系主任王清周、新能源材料与器件系主任卢遵铭、材料成型及控制工程系副主任薛海涛,以及16名专业教师。实习和调研企业共计27家,如下表所示:
企业名录

此次实习和调研过程中,企业对实习学生及到访教师团队表示热烈欢迎。各个实习企业对学生进行安全教育,带领学生实地参观,系统讲授生产工艺与技术细节,以及指导学生进行专业实习实践。同时还向全体师生介绍了企业的历史发展、主营产品、技术转型升级等情况。通过实习实践,使得同学们了解了材料产业的发展状况,他们深刻体验到了理论与实践相结合的意义,对材料专业的发展前景和行业需求有了更清晰的认识。

在企业实习和调研座谈期间,杨勇从学院发展规划、科研成果转化和人才培养等方面向企业代表介绍了材料学院的情况,希望通过这样的实践活动,培养学生的实践能力和创新意识,搭建材料学院与企业之间的桥梁,促进产学融合与交流。各系主任向企业详细介绍了专业培养方案的培养目标、毕业要求及课程体系。企业代表向师生们介绍了企业的主要产品、技术创新以及市场竞争优势等内容。企业领导及技术骨干结合行业发展特点及企业实际生产需求对材料学院各专业学生的培养提出了许多宝贵的建议,并欢迎学生们到企业进行毕业设计实习实践,也欢迎学生毕业后到企业就业。同时部分企业与到访教师团队在学生联合培养方面达成了合作意向。

通过本次专业实习和调研,学院进一步了解了行业企业在产学研用方面的意见和建议,了解了用人单位对学生知识结构、专业能力、实践能力等方面的新要求,为各专业及时调整课程体系和教学内容,培养符合产业发展需求、用人单位满意的人才,优化新版人才培养方案提供了依据。材料学院与企业双方还共同探讨了产学研合作的方式和模式,提出了优化技术研发、建立实习基地和开展人才培养等方面的合作项目,为未来的深度合作奠定了基础。
图文:材料科学与工程学院
审核:杨勇、张雪莹

